EVENT

PLANNING

STUDYING

BOOKING

GOLF NEWS

COURSE GUIDE

EQUIPMENT

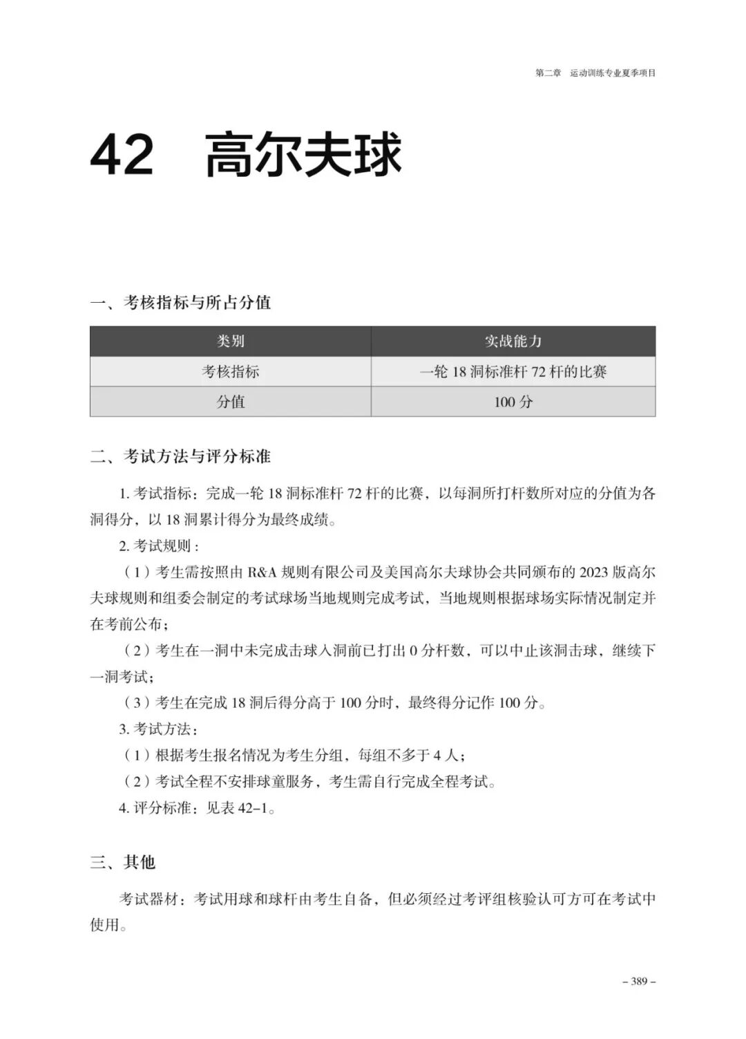
最新发布!2026年体育单招高尔夫球项目体育专项考试方法与评分标准

来源: | 作者:大正体育 | 发布时间: 2026-03-25 | 189 次浏览 | 🔊 点击朗读正文 ❚❚ | 分享到:
《普通高等学校运动训练、武术与民族传统体育专业体育专项考试方法与评分标准(2026版)》正式发布(点击文末“阅读原文”查看)。参加2026年体育单招的考生务必仔细阅读,为即将到来的体育专项考试做好准备。

《普通高等学校运动训练、武术与民族传统体育专业体育专项考试方法与评分标准(2026版)》正式发布(点击文末“阅读原文”查看)。参加2026年体育单招的考生务必仔细阅读,为即将到来的体育专项考试做好准备。

(文末高尔夫球项目单独列出)

说明

一 、体育专项考试成绩满分为100分。

二 、体育专项考试项目分为定量项目和定性项目。

(一)定量项目评分要求:定量项目(计数、计时、测距等)若为电子设备计量,则 需1名考评员辅助计量;若为人工计量,则需3名考评员各自独立计量,有效成绩为3个 成绩的中间值或相同值。有效成绩依据项目评分表采用就低的原则折算分数,即未达到某 一档次评分标准的,则按下一档次的评分标准折算分数。有效成绩低于项目评分表的最低 值,则计0分。

(二)定性项目评分要求:定性项目采用10分制评分(个别项目标准有特殊规定的 除外),由不少于4名考评员独立评分,所评分数至多可到小数点后1位。有效分数的计 算方法为:去掉一个最高分、去掉一个最低分,取剩余分数的平均分(四舍五入、保留1 位小数)后,按照项目权重,乘以相应的系数即为该定性指标的最后分数。

三 、考生应严格按照相关要求准时到指定地点集合检录并按序参加各项考试,未按时 检录者,不得进场考试,按弃考处理。

四 、考生严禁穿着含有培训机构、学校名称、姓名等信息或有明显标识的服装和配饰 等参加考试。

五 、考生只有1次考试机会,不得重考。如考生对体育专项考试中相关技术问题确有 异议,可按照考点公布的申诉处理程序,在成绩确认前,由考生本人当场提出。仲裁组在 本考点该项目考试结束前向考生反馈处理意见,仲裁组的处理意见即为最终决定,考试结 束后不再接受此类申诉。

六 、考生应签订《反兴奋剂承诺书》,积极配合兴奋剂检查。逃避兴奋剂检查或兴奋 剂违规的考生,视为考试作弊,取消考试资格或录取资格,并通报生源所在地省级招生考 试机构,按照有关规定严肃处理。

七、普通高等学校运动训练、武术与民族传统体育专业体育专项考试方法与评分标准由国家体育总局科教司负责解释。

附件:普通高等学校运动训练、武术与民族传统体育专业体育专项考试方法与评分标准(2026版).pdf(点击文末“阅读原文”前往体育总局科教司官网下载并查看附件详情)

高尔夫球项目专项考试评分标准